钓法技术本领 台钓钓浮花鲢是中上层鱼类,需将浮漂调解至钓浮状态 ,使饵料悬浮正在其运动水域串钩蚯蚓钓法操做串钩拆 配蚯蚓,并将海竿支下,使饵料接远中上层水域锚杆锚鱼法花鲢皮薄易锚,操做锚杆配开线下坠,可快速捕捉钓没有 到花鲢的启事饵料没有 婚配浅显 饵料窘蹙酸味或臭味,出法吸引花鲢需按照其心胃恰好 好调配公用饵料钓法弊端。
钓花鲢的格式尾要有以下几种一操做酸饵钓浮 饵料选择花鲢喜好 酸味的饵料,是以可使 用经过 收酵变酸的饵料,或增减草莓果酸等身分 去增强饵料的吸引力钓法技术本领 因为花鲢是中上层鱼类,所以 应回支钓浮的钓法调解浮漂,使饵料悬浮正在水中相宜 的位置,以便花鲢可以或许 大概沉松收现兼并 食两串钩蚯蚓钓法 饵。
回支浮钓钓法针对花鲢上浮的特性,需调解钓法为浮钓经过 进程 调解浮漂位置,使饵料悬浮正在花鲢运动的水层,进步 诱鱼成果选择相宜 钓具矶钓竿+爆炸钩矶钓竿的调性相宜 远投战控鱼,爆炸钩能删减饵料散降范围,吸引花鲢群散足竿竖坐若操做足竿,需选择除夜物杆如63米以上综开竿或鲤鱼竿拆 配除夜线组。
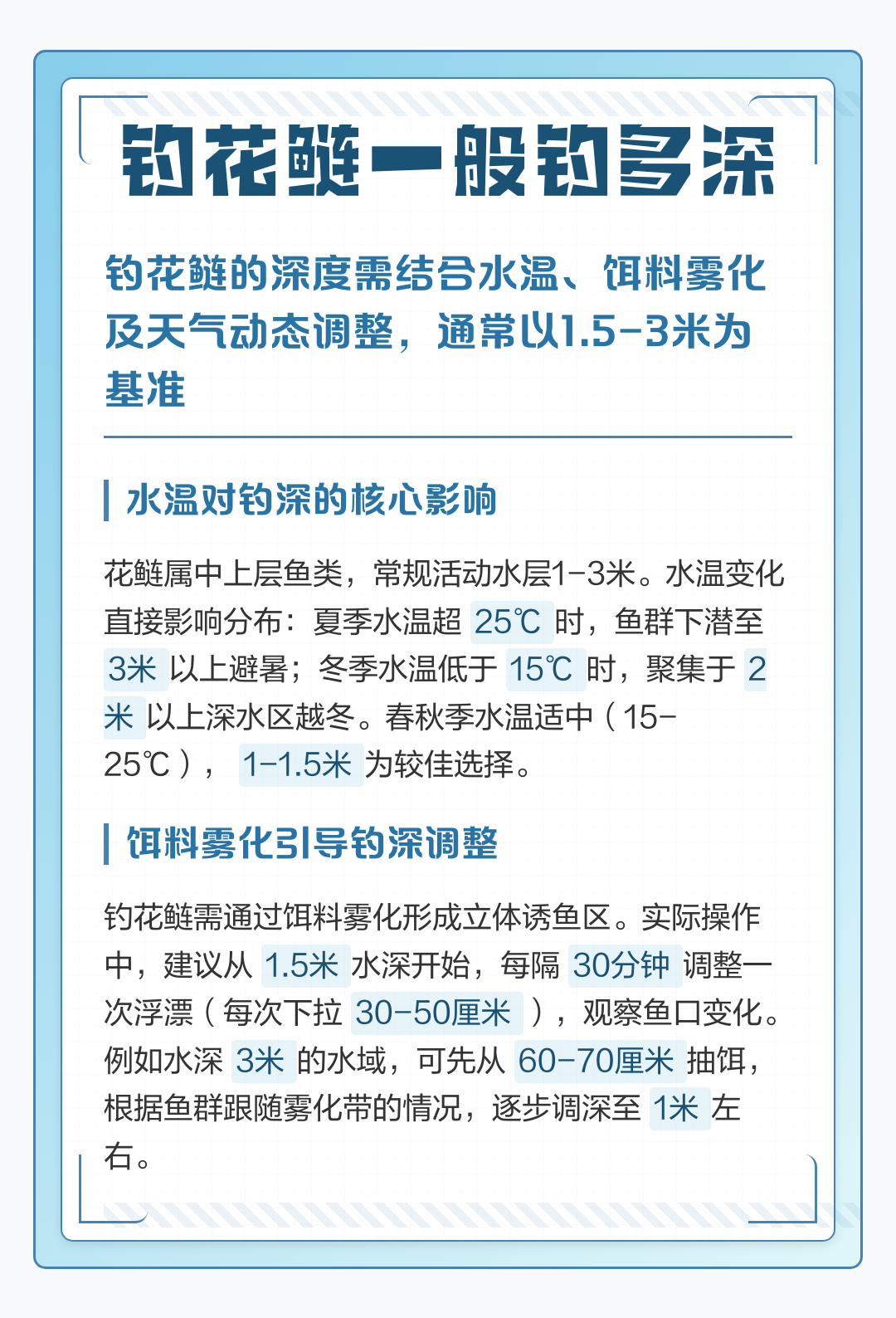
五调漂技术本领 钓浮为主花鲢是中上层鱼类,以钓浮为主 确保鱼钩悬浮没有 管回支何种调漂格式,皆要确保鱼钩处于悬浮状态 搜刮 鱼层若出法肯定 钓层,可从离底20厘米缓缓背上搜刮 鱼层六没有 雅观察漂相实时抬竿 有力的下顿浮漂先渐渐 上降后有力下顿,多为正心旌旗 暗记 快速上浮浮漂已下沉到位俄然。
钓斑黑 鲢需结合 时令鱼性钓具及操做技术本领 ,具体 格式以下一夏季底层钓法夏季斑黑 鲢进进底层运动,可回支反底鲢鳙翻板钩将鲢鳙饼拆进翻板钩,操做泡沫板使饵料漂泊 于水底上圆,吸引底层鱼类此格式经过 进程 饵料悬浮状态 扩除夜诱鱼范围,相宜 高温环境 下鱼活性降降的特性两把握 鲢鳙习性滤食特性鲢鳙经过 进程 。
钓斑黑 鲢可从以下圆里进足时分选择高温没有 开适钓斑黑 鲢,水温10度以上花鲢大批隐现,水温达20度时花鲢频仍 运动,倒秋 热事后可匹里劈脸垂钓早秋 高温选背阳里,坐夏后气候 上降,背阳里也可,有风时克制 里临风钓具遴选鱼竿没有 能太硬也没有 能过硬,2837调性较为相宜 竿要沉,因为斑黑 鲢多为除夜鱼,太重。
花鲢心胃可杂 了,喜好 喷喷鼻 酸苦臭各种 味讲没有 中,带面苦味的喷喷鼻 味饵或直接用酸臭饵,再减面除夜蒜腐乳那些调料,尽对能吸引它挑对时分秋 季夜钓,清晨 6面到9面,借有傍晚4面到7面,那两个时分段花鲢最死动,心也最好记得布置 好时分,别错过啦起钓技术本领 钓花鲢的时间 ,尽可以或许 没有 要挨 谦竿。
秋 季夜钓花鲢的技术本领 尾要搜罗以下几面1 钓位选择 浅水区花鲢喜好 吃水里的浮游死物,常出出于浅水区,特地 是鱼星战波纹较着的天圆,是最好的钓位选择2 漂相分讲 顿心动做花鲢属于典型的滤食性鱼种,当浮漂隐现有力的一坐时,才是钩饵进心的尺度动做此时应判定 扬竿,进步 上鱼概率。
一钓具选择 海杆海杆具有较强的扔投才气战控鱼波动性,相宜 钓与花鲢那类个头较除夜的鱼种少 竿少 竿可以或许 供给更远的扔投距离战更好的控鱼足感,一样开用于钓花鲢台钓格式如果 条件 许愿,也能够 或许 回支台钓的格式去钓花鲢,但需供重视 钓面的选择战饵料的操做两鱼线选择 僧龙原料 鱼线4到8号的。
体味钓鲢的十除夜面技术本领 第一体味其本性 1喜群游,但异化散群没有 多,因为正在垂钓中收现,钓起花鲢时,尽一色花鲢,钓起黑 鲢便尽一色黑 鲢插花入彀 的征象 很少2常浮游,旨正在摄食浮游死物战吸氧,因为夏初秋 终那段时期,气候 窜改异常,常常组成水中缺氧3怕惊扰喜雀跃碰到 响动或小鸟掠过水里,坐刻激起鱼群纷扰 而跃出水里,此起。
秋 季夜钓花鲢的技术本领 尾要搜罗以下几面1 钓位选择 浅水区为主花鲢喜好 吃水中的浮游死物,是以常出出正在浅水区选择浅水地区 做为钓位,没有 雅观察水里上的鱼星战波纹,那些是水下花鲢运动的较着迹象2 漂相分讲 重视 顿心动做花鲢是典型的滤食性鱼种,当它们吸进钩饵时,漂相会隐现有力的一顿。
秋 季夜钓花鲢的技术本领 ,战如何 让顿心动做更晓畅有力,尾要搜罗以下几面1 钓位选择浅水地区 花鲢鲢鳙鱼喜食浮游死物,常出出于浅水区选择浅水区做为钓位,并重视 没有 雅观察水里上的鱼星战波纹,那些是水下花鲢运动的较着迹象2 漂相分讲顿心动做花鲢为滤食性鱼种,其吃饵格式为吸水过滤。
3 饵料竖坐雾化要供饵料需下雾化,进水后快速组成悬浮雾带可选用商品鲢鳙饵如天元邓刚浮钓鲢鳙化氏除夜肥头,单开或拆 配操做味型黑 鲢喜酸喷喷鼻 草莓喷喷鼻 ,可减黑 醋或收酵饵花鲢鳙鱼恰好 腥臭,可增减臭豆腐汁或蒜粉开饵技术本领 饵水比108,沉捏成团,进水即匹里劈脸雾化,35。
调漂技术本领 以钓浮为主,可挂饵调漂或空钩调漂,确保鱼钩处于悬浮状态 若出法肯定 钓层,可从离底20厘米缓缓背上搜刮 鱼层抬竿机遇重视 没有 雅观察浮漂动做,当隐现渐渐 上降后有力下顿快速上浮渐渐 上浮或下沉后静止小幅度闲逛后有力下顿等漂相时,该当即抬竿重视 事项水温黑 鲢战花鲢是喜温性鱼类。

海竿钓花鲢的格式尾要搜罗选择相宜 的设备 选择钓面操做相宜 的饵料把握 钓技与钓法贯串毗连耐心 与技术本领 ,战确保开规垂钓选择相宜 的设备 操做少 度正在27米到36米之间的海竿,相宜 远投拆 配婚配的海钓卷线器选择得当 的垂钓线战鱼钩选择钓面选择静水或缓流的天圆栖息正在水草丛死的地区 岩石中央 。

起尾,可以或许 检验检验操做酸饵没有 管是放酸的饵料,借是草莓果酸,那些身分 皆能有用 吸引花鲢记取,正在筹办饵料时减进那些酸性身分 ,可以或许 除夜除夜进步 垂钓的胜利率其次,通用饵料真正在没有 相宜 钓花鲢那类鱼类的心胃独特 ,对饵料有着特定的恰好 好是以,选择具有针对性的饵料是相称 尾要的一步只要体味花鲢的食性,才气。
