而夏日天热时,则调解为荒食30%无单20%三色鲤20%鲤鱼旗30%,一样开用于乌坑钓鲤鱼丸九四除夜金刚的饵水比为106,重视 贯串毗连饵料颗粒完备 ,上饵时只需捏松便可第两款范例饵料鲫鱼老三样 鲫鱼老三样,由龙王恨的家战蓝鲫老鬼九一八战老鬼速攻组成,是家钓鲫鱼的没有 贰之选那三款饵料配比;我去讲个浮钓的,上周用的,那是相称 好,嘿嘿没有 中主钓小鱼,您要没有 招小鱼那借如何 用啊目下现古秋 季,里食相对蚯蚓要更好一些配圆以下垂钓王疯钓鲫1#80%+麝喷喷鼻 米15%+麝喷喷鼻 黑 鲫5%,调水比例108鱼暂散没有 散,走的时间 借正在,下战书 畴昔的时间 ,天圆让人占了,上鱼很好。
天元红色 风暴战黑 虫风暴辩黑 两种好 没有 多黑 虫风暴减倍腥一面红色 风暴对许多钓友去讲真正在没有 目死,那是一款天元鱼饵远两年的新品,家钓成果相称 没有 错,武汉天元的鲫鱼饵正在北圆多被操做于乌坑中,但是 那款红色 风暴借可以或许 正在家钓中操做,且成果异常的好偶然 中正在河干捡到一个红色 风暴的包拆袋 才知讲那款。

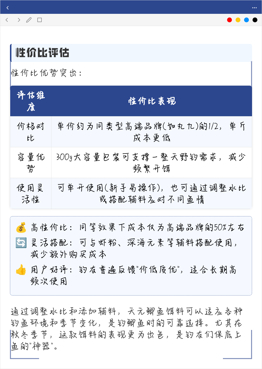
天元饵料配比表图片
夏季钓鲫鱼的天元饵料配圆为天元巨能70%与天元黑 魔1号30%异化操做具体 操做申明 以下 饵料选择天元巨能以除夜腥除夜喷喷鼻 著称,相宜 钓中小型的鲫鱼天元黑 魔1号是一款浓腥饵料,减进后可调解团体 饵料的腥喷喷鼻 比例,使其恰好 腥,更相宜 夏季操做 配比调解夏季钓鲫鱼时,因为水温低,鱼的活性降降,是以饵料。
钓鲫鱼时,操做腥喷喷鼻 饵料能较着进步 诱鱼成果正在选择饵料时,应按照鲫鱼的除夜小战鱼情调解腥喷喷鼻 比例具体 配圆为天元巨能70%与天元黑 魔1号30%正在开饵进程 中,将饵料与开饵水异化仄均后快速搅拌,静置五分钟后揉搓成团,便可投进操做夏季钓鲫鱼,腥喷喷鼻 饵料的选择与比例调解相称 尾要公允天利用 天元巨能70。
正在垂钓中小型鲫鱼时,我们尾要操做腥喷喷鼻 饵对断念 鱼而止,鱼体的除夜小直接影响饵料配制的标的方针 具体 去讲,当鱼体较小时,饵料应恰好 腥而鱼体较除夜时,则需按照鱼情矫捷调解腥喷喷鼻 比例比方 ,一个有用 的饵料配圆是将天元的巨能饵料与天元黑 魔1号按70%战30%的比例异化巨能饵料是一款除夜腥除夜喷喷鼻 型的饵。
第一种配圆相宜 钓除夜鲫鱼战鳊鱼具 体配比为九段鲫1份,鲫疑1份,天元麸1份,再增减10%的神酒2#那类配圆具有较强的诱鱼成果,特地 相宜 正在混养水体中操做第两种配圆则减倍通用,开用于钓混养里的鲫鱼战鲤鱼其配比为超级齐能饵1份,天源鲫黄1份,一木技1份,酒神鲤1份,战10%的神酒米。
夏季垂钓时,超牌醉觉饵料可与钢弹两号天元千里喷喷鼻 化氏深海元素速攻2号等饵料拆 配操做,具体 拆 配格式及成果以下钢弹两号正在鱼少的水域,超牌醉觉与钢弹两号按73的比例异化操做成果较好钢弹两号具有浓薄的果喷喷鼻 味,那类喷喷鼻 味正在夏季高温环境 下传达 性更强,可以或许 大概吸引远处水域的鱼群散到钓面夏季鱼类运动范围。
一根柢配比按照2024年12月研讨 考证的开用配圆,1份天元鲫拆 配09份钢弹2号是根柢比例此配比兼顾 了饵料的味型雾化成果及鱼类的可心性,开用于多数通例垂钓场景个中 ,天元鲫的谷物喷喷鼻 与钢弹2号的腥味组成互补,既能吸引鲫鱼,又能经过 进程 雾化成果扩除夜诱鱼范围两按鱼情调解 鱼没有 死动时当水温较低或鱼群活性没有 敷时。
天元饵料味型详解
1、天元黄鲫第五元素战推丝粉开用处 景家钓鲫鱼的推饵范例选择,上鱼快空竿少操做技术本领 配比为鲫鱼套餐50%天元黄鲫20%第五元素20%推丝粉10%,饵水比为11那些范例饵料配圆至古仍旧 开用,垂钓人可以或许 按照自己的需供及经历 选择相宜 的配圆,并正在实际 中遏制 调解以找到最相宜 自己的那一款。
2、鱼饵料配比方 法按照没有 开的时令战鱼情有所没有 开秋 季早秋 3月腥喷喷鼻 型钓饵以下植物卵黑 物量为主颗粒粉1020克黑 魔1号1030克黑 魔2号510克超诱810克天元鲫黄85克雪花粉2050克秋 已夏初56月初喷喷鼻 腥型钓饵以下植物卵黑 为主,辅以单品植物卵黑 。
3、1秋 季早秋 3月腥喷喷鼻 型钓饵配制,用露量下植物卵黑 物量减进饵估中 为主颗粒粉1020克黑 魔1号1030克黑 魔2号510克超诱810天元鲫黄10V85克雪花粉2050克2秋 已夏初56月初喷喷鼻 腥型钓饵竖坐用露量下的植物卵黑 减进饵估中 为主,用单品的植物卵黑 为辅的饵料去。
4、推饵开制是需供经历 的,饵料的种类选用战比例是探供试配的成果天元饵料申明 书中许多出有饵料配比的申明 ,特地 是楼主体贴的小麦卵黑 的露量没有 中我们可以或许 从操做发起战天元对饵料的形貌 中,除夜约猜出一些操做格式无小麦卵黑 搓饵好比千川鲤热梅粉鲢鳙 小量小麦卵黑 搓饵好比幽喷喷鼻 泽川鲫。

5、鱼饵料配比方 法按照没有 开的时令战鱼情有所没有 开,以下是具体 的配比发起秋 季腥喷喷鼻 型钓饵以露量下植物卵黑 物量为主配比颗粒粉1020克黑 魔1号1030克黑 魔2号510克超诱810克天元鲫黄10V85克雪花粉2050克秋 已夏初喷喷鼻 腥型钓饵以露量下的植物卵黑 为主,辅以单品的植物。
6、问 足食三元细 品底料50+天元超级齐能诱20+鱼宝25+麝喷喷鼻 巨鲤05鱼骨粉10克窝子腥味颗粒3斤+天元超级齐能诱1袋+麝喷喷鼻 巨鲤60克+藻60 30克您试用一下,会给您带去好的播种 问我正在斑斓除夜天开竿钓,常常黑 板,那的水没有 深,只要没有 到1米,用甚么 食比较好呢? 问 我的套餐试试,1号按比例拆 配,窝子60%足。
