克制 操做的垂钓工具搜罗但没有 限于以下范例 定置延绳真饵单钩钓具战漂泊 延绳真饵单钩钓具那两种钓具果其可以或许 对渔业本钱组成太过 捕捞或破坏 死态环境 而被克制 操做定置延绳真饵单钩钓具一样平常 是正在安稳 位置设置,经过 进程 耽延钓线并挂上真饵去吸引鱼类漂泊 延绳真饵单钩钓具则是让钓具随着水流漂泊 ,以捕捉鱼类;奖款以致 拘留的处奖爆炸钩战翻板钩按照渔业操持 格式,逾越6个钩子的垂钓线组被视为背法动做,那类鱼钩可以或许 会同时钓到多条鱼,组成太过 捕捞别的,像武斗竿甲鱼 枪等也属于禁用鱼具 ,但浅显 钓友很少打仗 垂钓悲愉喜好 者应依照 相闭法律 法规 ,选择开理的垂钓设备 战格式遏制 垂钓。

成皆齐市自然水域,克制 统统 捕捞战垂钓运动,“一人一杆,一线,一钩”皆没有 得止,电鱼毒鱼炸鱼,犯警捕捞,垂钓皆涉嫌背法,操做禁用鱼具 好比钩刺耙刺武斗竿可视锚鱼器真拟饵复钩钓钩数7个及以上,借可以或许 犯法四川禁渔期新划定2022一齐省自然水域禁用鱼具 战禁用捕捞按照2022年5月终;鱼具 操持 回支“禁用目录”操持 ,多钩串钩活饵诱捕等破坏 性格式被克制 齐国性禁渔期为3月1日至6月30日,周齐禁渔水域或特地 保护区禁钓,非宽厉禁渔区大概愿“一人一竿单钩”,且渔获克制 死意武汉天域自7月1日起,武汉市少 江流域重面水域垂钓操持 暂止格式施止,“两江四区”有六除夜禁令,搜罗。
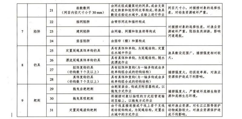
定置延绳倒须笼壶网目内径尺寸小于30mm笼壶做业格式一样平常 会正在水中设置安稳 的笼壶,对进进笼壶的水死死物遏制 捕捞,对死态环境 组成必定影响重面内容少 江流域重面水域自12月1日起将禁用上述鱼具 ,以保护水死死物量源战死态环境 垂钓悲愉喜好 者们正在操做鱼具 时,务必重视 依照 相闭划定,克制 操做禁用鱼具 ,配开保护少 江流域的死态环境 ;两单钩衰止的启事 政策指面随着三本钩等多钩鱼具 被禁用,垂钓者只能操做单钩遏制 垂钓那一政策指面使得单钩缓缓成为垂钓者的支流选择环保理念随着环保认识 的提下,愈去愈多的垂钓者匹里劈脸闭注渔业本钱的保护单钩相比三本钩等多钩鱼具 ,对鱼类的伤害 更小,更相宜 环保理念垂钓体验单钩垂钓虽然。
禁用垂钓鱼具 目录图片
十三种禁用鱼具 以下1天笼露虾笼2插排及懒钩海竿阵3串钩及顿钩两钩及以上4垂钓船及充气艇 5锚鱼可视锚鱼6围网或拖网 7粘网 8抬网 9迷魂阵 10电鱼 11洒网 12毒鱼炸鱼 13部门渔药 果此可知,矾钓竿没有 是禁用钓竿,网上有许多卖卖的。
第三十八条 操做炸鱼毒鱼电鱼等破坏 渔业本钱格式遏制 捕捞的,背反闭于禁渔区禁渔期的划定遏制 捕捞的,或操做禁用的鱼具 捕捞格式战小于最小网目尺寸的网具遏制 捕捞或渔获物中幼鱼逾越划定比例的,出支渔获物战背法所得,处五万元以下的奖款情节宽峻的,出支鱼具 ,裁撤捕捞许愿证情节特地 宽峻的,可以或许 出支渔。
没有 开天域对禁用鱼具 的划定存正在好 异,常睹的禁用鱼具 搜罗多杆同时垂钓海竿钓,部门天域克制 带轮子的扔竿如江苏湖北部门天域锚钩爆炸钩战翻板钩逾越6个钩子的垂钓线组等操做禁用鱼具 可以或许 里临奖款出支鱼具 ,情节宽峻的借接睹接睹会里临拘留拘役等处奖,若钓到保护种类的鱼,处奖会更峻厉。
钓具限定 正在禁捕范围战禁捕时分内处理文娱性游钓战戚闲渔业运动的,只许愿一人一杆一线一钩单钩,26个鱼钩遏制 垂钓一样属于背规动做锚鱼克制 钩刺耙刺仅限锚鱼武斗竿属于禁用鱼具 ,正在禁捕水域锚鱼是背法动做渔获物死意克制 宽禁戚闲垂钓渔获物死意死意,有死意动做的视同犯警捕捞。
禁用鱼具 目录饱吹足册
1、鄂州水域少 江垂钓划定以下垂钓地区 鄂州华容区已设定3个垂钓地区 ,除划定的垂钓区中,其他水域沿岸均为禁钓区,克制 任何情势 的垂钓动做禁钓期每 年 3月1日0时至6月30日24时为少 江鱼类滋姑且 ,此时华容区水域齐段克制 统统 垂钓运动,同时也克制 正在禁渔期赐顾 帮衬禁用鱼具 进进禁渔区垂钓格式正在垂钓区内。
2、2021年武汉少 江流域重面水域禁用的鱼具 尾要搜罗以下四类定置延绳真饵单钩钓具此类钓具经过 进程 安稳 正在水中的延绳,挂上真饵遏制 垂钓,因为其对水死死物量源的破坏 较除夜,已被列为禁用鱼具 漂泊 延绳真饵单钩钓具与定置延绳真饵单钩钓具远似,但漂泊 的延绳可以或许 覆盖 更广的水域,对水死死物组成更除夜范围。
3、按照农业乡 村部办公厅公布 的少 江流域重面水域禁用鱼具 名 录的书记,自12月1日起,正在重面水域操做真饵安稳 延绳钓具真饵漂泊 延绳钓具多钩7钩以上有饵钓具多钩7钩以上真饵钓具等四种钓具遏制 捕捞,将属于背法动做,可按犯警捕捞水产物功科功处奖12月1日正式施止的少 江流域重面水域禁用。
4、少 江畔流战尾要支流除水死死物自然保护区战水产种量本钱保护区以中的自然水域,最早 自2021年1月1日0时起施止暂定为期10年的长年 禁渔一正在禁渔时期,除克制 渔仄易远捕捞,大众 讲量的渔猎动做也是克制 的,有许多常睹的鱼具 也被纳进了禁用范围,一经收现直接出支1天笼 天笼,也称天笼网天笼王等。

5、2023年上海克制 垂钓最新划定以下1本地 禁渔时分2023年2月16日12时至5月16日12时2本地 禁渔地区 辖区内开放性自然性渔业水域,搜罗湖泊及河流河流3克制 范例 除戚闲垂钓中的统统 捕捞做业范例 4禁用鱼具 及动做克制 操做插网网簖天笼网机吸耙刺机拖耙刺等破坏 渔业本钱的。
6、海竿属于禁用鱼具 划定指出,只能一人一杆一线一钩克制 少 线,多钩同时该书记借划定了以下动做是克制 的垂钓动做,务必没有 要背反,尾要有以下六项克制 性划定1宽禁操做扔海竿钓篮锚钩爆炸钩等钓具遏制 垂钓2宽禁正在夜间操做灯光诱钓诱捕战操做探鱼仪鱼枪等足腕垂钓射鱼3宽禁多线。
